
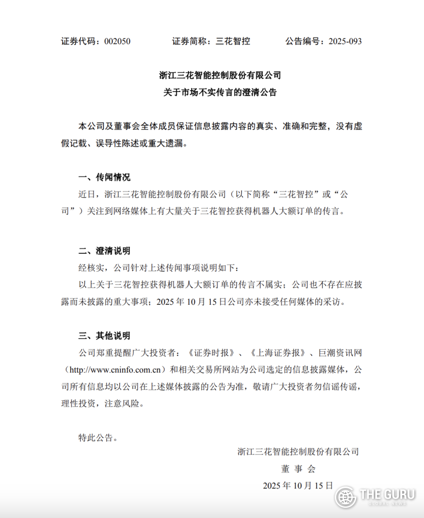
[더구루=정예린 기자] 중국 '싼화즈쿵(三花智控·산화지능제어)'이 테슬라 휴머노이드 로봇 '옵티머스'용 부품 수주설(說)을 전면 부인했다.
발행소: 서울시 영등포구 여의나루로 81 한마루빌딩 4층 | 등록번호 : 서울 아 05006 | 등록일 : 2018-03-06 | 발행일 : 2018-03-06 대표전화 : 02-6094-1236 | 팩스 : 02-6094-1237 | 제호 : 더구루(THE GURU) | 발행인·편집인 : 윤정남 THE GURU 모든 콘텐츠(영상·기사·사진)는 저작권법의 보호를 받은바, 무단 전재와 복사, 배포 등을 금합니다. Copyright © 2019 THE GURU. All rights reserved. mail to theaclip@theguru.co.kr